武汉商学院2021年普通专升本招生简章
来自:(9951招生网)已浏览61723次

(一)招生对象
1.高职高专应届毕业生。2021年湖北高校普通全日制高职高专应届毕业生,报考时能如期毕业(以下简称“普通考生”)。考生毕业院校为我省普通本科院校、独立学院、独立设置的高职高专院校以及举办普通全日制高职高专教育的成人高等学校。
2.专项计划考生。用于招收原建档立卡贫困家庭高职(专科)毕业生(以下简称“专项计划考生”)。“专项计划考生”应是符合“普通考生”报考条件,且经扶贫部门确认并录入全国扶贫开发信息系统的原建档立卡贫困家庭学生。
(二)报名条件
1.具有良好的思想品德和政治素质,热爱祖国,遵纪守法,在校期间未受任何纪律处分;
2.修完普通高职高专教学计划规定的课程,成绩良好,报考时能如期毕业;
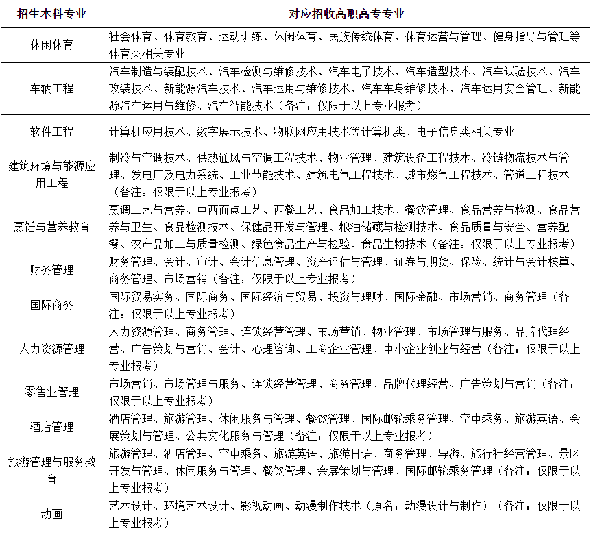
3.所学专科专业符合我校招生专业要求,详见《武汉商学院2021年普通专升本招生专业对高职(专科)专业的报考范围要求》(附件1);
4.身体健康,报考烹饪与营养教育专业的学生无不适宜从事食品行业的传染性疾病。

当学校某专业报考人数不足,招生计划出现空余时,空余计划将调整至其他专业使用;当学校专项计划报考总人数不足专项计划数出现专项计划空余的,空余计划将调整至普通考生计划使用。招生计划调整情况将于5月28日前在学校教务处主页“普通专升本”专栏中公布。
符合报名资格条件的考生可以报考我校相关专业,考生只能选择“普通考生”“专项计划考生”中的一种考生类型报考。每名考生限填报1所高校的1个相关本科专业,报考时请确认本人是否符合我校报考条件。
(一)网上报名
符合报名资格条件的考生登录湖北省高等学校普通专升本报名平台(以下简称“报名平台”,网址为http://zsb.e21.cn)进行网络报名。具体报名流程请登录报名平台查看《考生须知》。 网络报名期间,考生可查看报名平台实时公布的分校分专业报名情况,并可修改志愿。填报志愿结束后,我校将对考生的志愿信息进行审核,志愿信息审核通过的考生不得再更改志愿信息;志愿信息审核未通过的考生可在规定时间内更正一次志愿信息。具体时间、流程安排如下:(1)填报志愿(5月13日8:00-5月16日18:00);(2)高校进行专业志愿审核及考生查阅审核结果(5月17日8:00-18:00);(3)未通过专业审核的考生更正志愿(5月18日8:00-17:00);(4)高校对更正志愿的考生进行专业志愿终审(5月19日8:00-17:00);(5)打印报名申请表(5月17日8:00-5月20日14:00)。最终时间安排以报名平台通知为准。
考生须对报名平台提供的信息和资料的真实性负责,因个人信息填写错误造成的后果由考生自行承担。强调:(1)网络报名时考生须提交本人电子照片。电子照片须真实表达考生本人相貌。禁止对电子照片图像整体或局部进行镜像旋转等变换操作。不得对人像特征(如伤疤、痣、发型等)进行技术处理。除头像外,不得添加边框、文字、图案等其他内容。数字化图像文件为宽480像素*高640像素,分辨率300dpi,应符合JPEG标准,压缩后文件大小一般在20KB至40KB。考生也可注册并登录“中国高等教育学生信息网”(学信网)(https://www.chsi.com.cn),获取并使用本人学信网的学历(录取)照片作为网络报名电子照片。(2)须按要求填报本人正在使用的电话,并保持电话畅通,便于我校及时联系。(3)联系地址须为考生本人常用地址,请务必填写准确,方便学校邮寄录取通知书
(二)资格审核和缴费
5月19日-21日,志愿信息审核通过的考生,携带以下材料到我校北1教学楼108教室进行现场资格审核,审核通过后现场缴纳报名考试费130元(所有材料必须齐全,否则无法完成报名):
1.《2021年湖北省高校普通专升本报名申请表》纸质版一式一份。考生从报名平台下载、打印报名申请表(彩色、黑白均可)后,在“申请须知与承诺”处签名(必须为本人手写)。
2.考生二代身份证原件及正反面复印件一份。
3.《教育部学籍在线验证报告》纸质版一份。考生可注册并登录中国高等教育学生信息网(网址为:https://www.chsi.com.cn)获取《教育部学籍在线验证报告》。
省外专项计划考生除提供以上材料外,还须提供家庭《扶贫手册》或建档立卡贫困证明等材料。
未经审查或审查未通过的考生不得参加考试。根据省教育厅文件精神,资格审查将贯穿报名、考试、录取、报到等招生工作全过程,在整个普通专升本各工作环节中,一旦发现考生有弄虚作假、违规违纪行为,一律取消考生报名、考试、录取资格。
详细缴费流程见我校教务处主页“普通专升本”专栏或现场的缴费指南。逾期未缴纳报名考试费的考生,视为自动放弃考试资格。报名考试费缴纳后,无论参加考试与否,一律不予退费。
(三)打印准考证
通过审查并缴费成功的考生,请于6月16日-6月19日在我校教务处主页“普通专升本”专栏的专升本考务系统中打印准考证。考试当天,考生必须凭身份证和准考证参加考试,两证缺一不可。
(一)考试科目
各专业考试科目为3门,具体科目、参考教材和考试大纲见附件2,总分260分。
(二)考试时间
1.大学英语(无听力考试):6月19日9:00-11:00
2.科目2:6月19日13:30-14:30
3.科目3:6月19日15:00-16:30
(三)考试地点 武汉商学院(武汉经济技术开发区东风大道816号),具体考场安排见我校教务处主页“普通专升本”专栏通知。
(四)疫期防控要求 考生进校参加资格审核和考试,必须服从我校疫情防控管理。须凭健康码绿码进入学校,配合做好身份验查、信息登记、体温检测等工作,除因监考老师要求配合身份核验外,须全程佩戴口罩。
(五)成绩查询与复核 6月24日前,考生可在我校教务处主页“普通专升本”专栏的专升本考务系统中查询考试成绩。成绩公布后,“普通专升本”专栏将发布成绩复核通知。考生如对自己的考试成绩有疑问,可按规定程序申请复核。
(一)学校录取总原则
根据省教育厅的有关文件要求,本着公平、公正、公开的原则,在各专业最终招生计划内,按考试总成绩从高分到低分依次录取。总分相同时,按科目3成绩排序录取;科目3成绩也相同的,再按科目1成绩排序录取;科目1成绩也相同的,再按科目2成绩排序录取,各科分数都相同的增加面试。
(二)专项计划考生录取
(1)在普通考生录取前,先录取专项计划。根据我校录取总原则,按专项计划考生的考试总成绩从高分到低分依次录取,直至完成专项计划。(2)专项计划录取结束后,未被录取的专项计划考生,与普通考生一起参加普通考生录取。
(三)普通考生录取
(1)录取。根据我校录取总原则,在普通考生计划内从高分到低分依次录取。(2)补录。第一轮录取结束后,如果我校已完成招生计划,则不再进行补录。如果我校普通考生计划未完成,则待省教育厅在专升本报名平台公布我校补录计划后,第一轮未被录取的考生,可根据补录计划,对照我校招生简章要求进行补录报名。第一轮已被录取的考生不得再参加补录报名。学校按招生简章规定和英语科目成绩对报名参加补录的考生从高分到低分依次录取。
(四)公示
6月30日前,我校将在教务处主页“普通专升本”专栏中公示拟录取学生名单,公示时间为7天。无异议后报省教育厅复核备案。
(五)发放录取通知书
省教育厅复核备案通过后,我校将向录取的考生发放录取通知书。通知书发放安排和具体报到事项见教务处主页“普通专升本”专栏。若采取邮寄方式,则邮寄地址为普通专升本报名系统中的联系地址。
(六)未报到学生空出计划处理
因故不能按期入学的,应事先书面来函向学校请假,获准后方为有效。未请假或请假后逾期2周的,除因不可抗力等正当事由以外,视为自动放弃入学资格。空出计划,学校不组织补录。
根据《湖北省物价局、湖北省财政厅关于规范教育招生考试收费有关问题的通知》(鄂价费﹝2006﹞107号)文件规定,报名参加我校普通专升本考试的考生应向本校缴纳普通专升本报名考试费,收费标准为130元/生。普通专升本学生入学后的收费项目和标准与我校2021年同一专业全日制普通本科生一致。
被我校录取的考生,凭我校录取通知书、本人专科毕业证原件及复印件、二代身份证原件在规定时间内到校缴纳学费报到注册。具体报到时间见录取通知书或教务处网站通知。报到后学校将对新生入学资格进行审查,审查合格的办理入学手续,予以学籍注册。审查发现考生信息等证明材料与本人实际不符等情况,学校按相关规定予以处理。学生可凭录取通知办理户口迁移手续,学生档案由所在毕业学校密封加盖骑缝公章后,由学生报到时一并交所在学院。
普通专升本学生编入本科三年级组织教学,原则上单独编班,确实无法单独编班的安排插班教学。学校将紧密结合应用型人才培养要求,重构普通专升本学生人才培养方案,增强人才培养的适应性。普通专升本学生进入本科专业学习后,不得转专业或转学。普通专升本学生毕业证书内容按国家规定填写,标注“在本校XX专业专科起点本科学习”,学习时间按进入本科阶段的实际时间填写。学生修完规定学业,成绩合格者,按国家规定颁发毕业证书;达到学校学位授予要求的,可申请授予学士学位。
普通专升本学生在校期间享受与其他本科生一样的奖学金、助学金等待遇,就业按普通全日制本科毕业生的政策执行。
咨询时间:工作日(上午8:30-11:30,下午1:30—4:20)
咨询电话:027-84791367
邮箱:whsxyjw 126.com
联系人:王老师
电话:027-84791931
邮箱:wbuzsb 163.com
联系人:尹老师
我校未委托任何社会机构或个人代理普通专升本招生事宜,不组织任何形式的考前辅导或培训。普通专升本工作程序严格按照省教育厅有关文件执行,所有的工作均以学校及教务处网站通知为准。
以下三个网址为我校普通专升本工作指定官方网站,其他网址信息均为假冒。
1.http://jwc.wbu.edu.cn/p517c499/list.htm(“普通专升本”专栏,发布我校普通专升本所有信息)
2.http://www.wbu.edu.cn(武汉商学院主页,发布我校普通专升本招生简章及链接到我校“普通专升本”专栏网站)
3.http://jwc.wbu.edu.cn/(武汉商学院教务处主页,发布我校普通专升本相关信息及链接到我校“普通专升本”专栏网站)
附件:
1.武汉商学院2021年普通专升本招生专业对高职(专科)专业的报考范围要求

2.武汉商学院2021年普通专升本考试各专业考试科目、参考教材和考试大纲
注:大学英语(无听力考试)单科总分100分,科目2单科总分60分,科目3单科总分100分。各科目的考试大纲,在教务处主页“普通专升本”专栏中下载。考试大纲仅供参考。

| 顶一下 |
孚日职业中等专业学校2022年简章
高密市职业中等专业学校是山东省人民政府备案的潍坊市重点职业中专,地处康成大街东首、姚哥庄镇驻地。学校占地面积近百亩,建筑面积近2万平方米。学校环境幽雅,师资力量雄厚,设备设施先进,2004年被高密市委、市政府确定为重点建设职业....
扬州大学2016年单招综合评价录取招生简章:
按照教育部及江苏省有关文件精神,根据《省教育厅关于做好2016年省属普通高校综合评价录取改革试点工作的通知》(苏教考[2016]2号)的统一安排,我校将于2016年开展省属高校招生综合评价录取改革试点工作。学校将根据人才培养目标,结合自身办学特....
南京工业职业技术大学是经教育部批准的全日制公办本科院校。根据《省教育厅关于做好2021年五年一贯制高职(高师)“专转本”工作的通知》苏教学函〔2021〕4号要求,制定简章如下。一、选拔对象及报名条件1.选拔对象:列入省普通招生计划、经市招生部门按规定程序正式录取在本省各类学校的....
根据苏教学函[2020]12号文件《省教育厅关于做好2021年 “专转本”工作的通知》精神,2021年江苏省教育厅继续组织开展“专转本”统考录取工作,选拔全面发展、综合素质较高的优秀学生。一、招生计划与专业盐城工学院2021年“专转本”统招计划数为560人,招生代码:1301。序号专业名称计划数....
北京服装学院2015年艺术类专业招生简章 一、学校简介 北京服装学院是全国唯一一所以服装命名、艺工融合为办学特色的全日制普通高等学校。学校始建于1959年,1987年改扩建为北京服装学院。 学校下设服装艺术与工程学院、材料科学与工程学院、艺术设计学院、商学院、信息....
根据省教育厅发布《江西省2021年普通高校专升本考试招生实施方案》《江西省高等职业院校与本科高校联合培养本科层次技术技能型人才实施方案》(赣教高字〔2021〕7号)和《关于做好全省2021年普通高校专升本考试招生工作的通知》(赣教考字〔2021〕8号)相关规定,经省教育厅核准,现将我校2021....
一、学校简介广东女子职业技术学院创建于1981年,是省教育厅直属的华南地区唯一一所公办女子高职院校。2020年4月,学校被确定为省示范性高等职业院校。2015年以来,学校被认定为省依法治校示范校、省大学生创新创业教育示范学校、省安全文明校园、全国职业院校数字校园建设样板校、省职....
广州城市职业学院2016年自主招生简章 第一章 总则 第一条为贯彻落实党的十八届三中全会精神和国家、省中长期教育改革发展规划纲要,以及《国务院关于深化考试招生制度改革的实施意见》(国发〔2014〕35号)、《国务院关于加快发展现代职业教育的决定》(国发〔2014〕19号)、《广东省人民....
一、学校概况 全国重点大学,1958年创建于北京 国家100所“中西部高校基础能力建设工程”建设高校 教育部“卓越工程师教育培养计划”试点高校 3个博士后流动站,2个博士学位授权一级学科,17个硕士学位授权一级学科 9个国家级特色专业建设点 具有“推荐优秀应届本....
六盘水幼师学校2023年中职招生简章 贵州省六盘水市以朵教育城以朵街道以朵大道160号(六盘水幼儿师范高等专科学校),注:中职学生就读地点为联办学校所在地。学校简介:六盘水幼儿师范高等专科学校是经贵州省人....
中山火炬职业技术学院2018年自主招生简章一、招生对象身体健康,符合广东省2018年普通高等学校统一招生考试报名资格的应、往届普通高中毕业生或符合广东省普通高等学校统一招生考试报名资格的应、往届中职毕业生。二、报名条件1.普通高中毕业生报考条件:身体健康,符合广东省普通高等学....
图1
图2
图3
图4
图5
图6
图7
图8
图9
图10
图11
图12
图13
图14
图15
图16
....
根据《贵州省教育厅关于做好2021 年高等教育“专升本”工作的通知》(黔教函〔2021〕6 号)和《省招生考试院关于做好2021 年普通高等教育 “专升本”考试招生工作的通知》黔招考普〔2021〕5 号的文件要求,为做好我校2021年普通“专升本”招生工作,特制定本招生章程。一、学校概况学校全....
南京工业职业技术学院是一所具有近百年办学历程的全日制公办普通高校,创始人为黄炎培先生,是首批国家示范性高职院校。经教育部批准,于2007年起实施单独招生。为深化招生录取制度改革,拓宽高职优秀人才的选拔渠道,选拔综合素质好或具有突出特长的优秀人才, 促进素质教育和创新人才培养....
学校全称:安徽艺术职业学院院校性质:省属公办普通高校办学类型:公办全日制普通高等职业学校办学层次:高职(专科)办学详细地址:合肥市宣城路16号(宣城路校区) 合肥市经济技术开发区丹霞路8号(丹霞路校区)录取规则: 一、依据教育部最新颁布的《教育部关于做好2020年普....
贵阳电力技工学校2023年春招招生简章 当了解一所学校时,同学们通常首先会了解学校的招生简章,或者是看到招生简章被吸引再进一步深入了解学校,无论怎样,招生简章都是学校的一个重要组成部分,下面老师整理了相关内容,仅供....
榆林学院2021年普通专升本招生简章一、学校简介榆林学院地处毛乌素沙漠南缘、坐落在陕甘宁蒙晋接壤区国家重要能源化工基地、历史文化名城和现代特色农业示范基地——陕西省榆林市,是一所以工科为主,工、管、文、理、农、法等学科协调发展的省属本科院校,是榆林市唯一省属本科院校。学....
华东师范大学地处上海市,是国家“985工程”重点建设的高水平大学,是首批被国务院批准成立研究生院的高校,也是全国闻名的花园式高等学府。学校师资力量雄厚,拥有院士、国家“”、长江学者等众多国内外知名专家、教授。学校培养了大批在各行各业成绩斐然的杰出....
一、学校介绍
上海第二工业大学成立于1960年,是一所工科为主,经、管、文、理和艺术多学科协调发展的全日制普通高等院校。学校以本科教育为主体,大力发展工程硕士专业学位教育,调整和优化高职教育。
学校地处浦东新区金桥工业园区,占地面积近800亩。拥有良好的办学条件和独特的区位....
2016中国地质大学(北京)高校专项计划招生简章一、招生计划2016年我校招生总计划为2110人,“高校专项计划”招生人数不低于总计划的2%,全部为理工类,招生专业包括:地质学基地班、地质学、地质学(地质地球物理复合)、地质学(旅游地学)、资源勘查工程(固体矿产)、地球化学、地质工程、土木....
安顺职校2023年招生简章
一、学院学校
安顺职业技术学院(安顺职校)具有60多年办学历史,是经贵州省人民政府批准成立,国家教育部备案的全日制公办高职院校。2017年被省教育厅确定为“贵州省优质高职院校建设单位&....
☆设计学类☆ 招生专业及计划: 服装与服饰设计50人 环境设计(室内陈设设计)50人 视觉传达设计30人 招生范围:北京、河北、山西、内蒙古、江苏、山东、河南、湖南、四川、陕西 招收对象和报考条件: 一、考生须获得本省美术类统考相应批次合格成绩。 二、只招女生,只招文科(若个别省份有特....
湖南城建职业技术学院2015年高职单独招生简章 ....
2022年沈阳科技学院招生简章
2022年沈阳科技学院招生章程已经公布,主要包含学校概况、招生计划、报考条件、录取规则、收费标准、奖助学金等信息,以下是详细内容,供大家参考。
一、学校自然情况
学校全称:沈阳科技学院
办学地点及校址:沈阳市浑南区全运二西路30号....
都匀二职高学校地址 都匀市中等职业技术学校2023年招生简章 学校简介 都匀市中等职业技术学校始创于1988年,前身集普通中学和职业中学为一体,2003年评估为贵州省级合格职业学校,2005年停止招收初中生,2007年初中正....
贵州贵阳幼儿师范学校2023年春招招生简章 贵州幼儿师范学校2023年春招招生简章的相关内容,由于2023年各个学校的春招招生简章暂未发布,想要了解的同学可以参考去年的,希望能够帮助到同学们。 学校简介 贵州幼....
学校名称:北京工业职业技术学院 办学类型:全日制公办普通高校学校代码: 10853 办学层次:专科北京工业职业技术学院创建于1956年,隶属北京市教育委员会,是教育部批准独立设置的一所学科类别齐全、面向全国招生的普通高等职业学校,2019年成为北京市“特色高水平职业院校”建设单位,2019....
一、学校概况 学校名称:“山东师范大学”,学校代码:“10445”。 办学层次:“本科”,办学类型:“公办普通高等学校”。学校的上级主管部门是山东省教育厅。 办学地点:千佛山校区(山东省济南市文化东路88号)、长清湖校区(济南市长清区大学科技园....
昆山登云科技职业学院是经江苏省人民政府批准、教育部备案,由台湾企业集团投资兴建的一所全日制民办普通高校。作为省级示范性高职院校,根据教育部和江苏省教育厅积极推进高校招生录取制度改革的要求,于2016年面向江苏省应、往届普通高中毕业生开展国家示范性高职院校单独招生改革试....
2015年河北省普通高等学校招生体育教育、社会体育指导与管理等专业考试工作全省统一组织。根据教育部和省招生委员会有关规定,现将招生简章公布如下:
一、报考条件
符合2015年河北省普通高等学校招生报名条件、年龄不超过22周岁的考生。教练员、体育教师、优秀运动员(指省级以上优秀运....
今年天津多所高校都开展了自主招生工作,更多高职院校尽在天津自主招生网,同学们可以从里面得到最新的天津自主招生的考试讯息,大家最关切的,比如各个学校的招生简介,各个学校的录取查询、分数线以及专业介绍,里面应有尽有。下面是南开大学2015年自主招生简章。
根据《国家中长期教育....
吉林师范大学是吉林省重点大学。学校始建于1958年,经过50多年的建设与发展,奠定了在吉林省属师范院校的龙头地位,是吉林省高中骨干教师培养中心、高校师资培训中心和教师教育研究中心。学校占地面积近100万平方米,建筑面积64余万平方米,其中长春校区占地面积近8万平方米,建筑面积13....
第一章 总则 第一条 根据新疆维吾尔自治区教育考试院《关于做好自治区2021年普通高职(专科)单独招生工作的通知》文件精神。我院2021年继续开展单独招生工作,积极进行改革探索,完善分类单招考试和录取机制,遵循公平、公正、公开的原则,选拔适合自身培养模式并热爱高职教育的优质生源,进....
中国矿业大学(北京)是国家公办、教育部直属的全日制全国重点大学,是列入国家“211工程”、“优势学科创新平台”建设项目的高校之一,校址为北京市海淀区学院路丁11号。为贯彻落实《国家中长期教育改革和发展规划纲要(2010-2020)》、《中共中央关于全面深化改革若干....
清华大学2016年自主招生简章2016年03月11日 10:31 来源:清华大学根据《国务院关于深化考试招生制度改革的实施意见》、《教育部关于进一步完善和规范高校自主招生试点工作的意见》的要求,我校将全面贯彻落实党的教育方针,围绕“综合评价、多元择优、因材施招、促进公平”的....