• 9951职校招生网,为广大学子提供中职中专、高职大专、3+2院校、专科院校以及五年制大专学校招生信息!
  • 今天是:
首页 > 学校资讯 > 招生简章
  • 2021年广州工商学院普通高等学校专升本招生简章

    来自:(9951招生网)已浏览45831次

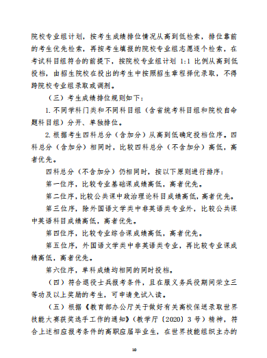
    2021年广州工商学院普通高等学校专升本招生简章

    2021年广州工商学院普通高等学校专升本招生简章

    image.png

    image.png

    image.png

    image.png

    image.png

    image.png

    image.png

    image.png

    image.png

    image.png

    image.png

    image.png


    2021年广州工商学院普通高等学校专升本招生简章

    顶一下
  • 相关职业学院信息

    相关学院招生资讯

    • 2021年巴音郭楞职业技术学院单独招生简章

      第一章 学院简介 巴音郭楞职业技术学院成立于2002年2月,是经自治区人民政府批准、国家教育部备案而设立的一所以工、农、商为主,面向全国招生,为社会培养生产、建设、管理、服务一线的高素质劳动者和技术技能人才的全日制高职院校。学院坐落在美丽富饶的华夏第一州巴音郭楞蒙古自治....

      03-14
    • 上海大学农村单招2015年农村学生单独招生“

      为贯彻落实教育部《关于做好2015年提高重点高校招收农村学生比例工作的通知》等有关文件精神,进一步提高农村学生的入学比例,大力促进入学机会公平,让更多勤奋好学的农村孩子能够进入大学学习,圆自己的大学梦,上海大学2015年继续实施农村学生单独招生 “启航计划”,该计划主要....

      03-14
    • 2021年泉州信息工程学院专升本考试招生简章

      第一章 总 则第一条根据《中华人民共和国教育法》、《中华人民共和国高等教育法》和教育部有关文件精神及福建省教育厅、教育考试院相关文件规定,为严格规范招生行为,维护考生合法权益,结合我校具体情况,制定本章程。本章程适用于我校2021年福建省专升本招生工作。第二条学校名称:泉州....

      11-26
    • 03-22
    • 北京化工大学农村单招2015年“圆梦计划”招

      北京化工大学是教育部直属的全国重点大学,国家“211工程”和“985优势学科创新平台”重点建设院校,以“宏德博学、化育天工”为校训,肩负着高层次创新人才培养和基础性、前瞻性科学研究以及原创性高新技术开发的使命。 为贯彻落实国家关于促进教育公平....

      11-27
    • 青岛科技大学2021年专升本招生简章

      第一章总则为了保证青岛科技大学2021年普通高等教育专科升本科招生工作的顺利进行,规范招生行为,提高生源质量,维护考生合法权益,依据《中华人民共和国教育法》《中华人民共和国高等教育法》和教育部、山东省教育厅等有关文件精神,结合学校招生工作的具体情况,制定本章程。第一条 本章程....

      03-11
    • 山东农业工程学院2021年专升本招生简章

      第一章 总则为保障山东农业工程学院2021年普通高等教育专科升本科招生工作顺利进行,维护学校和考生合法权益,根据《中华人民共和国教育法》《中华人民共和国高等教育法》和《山东省教育厅关于做好2021年普通高等教育专科升本科考试招生工作的通知》(鲁教学字〔2021〕3 号)以及山东省....

      03-11
    • 2015年天津生物工程职业技术学院自主招生简

      根据《中华人民共和国教育法》、《中华人民共和国高等教育法》和《2015年天津市高职院校自主招生实施办法》等相关法律法规的相关规定,为了维护学院和考生的合法权益,依法招生,结合天津生物工程职业技术学院自主招生工作实际,制定本章程。 第一条 本章程是社会了解天津生物工程职业技....

      11-27
    • 广东科贸职业学院2016年自主招生简章

      广东科贸职业学院2016年自主招生简章 广东科贸职业学院是一所经广东省人民政府批准,国家教育部备案,广东省教育厅直属的公办普通高等学校,成立于1985年,前身是广东省农业管理干部学院。2011年底,通过广东省教育厅高职院校人才培养工作评估。2013年11月,被广东省教育厅、广东省财政厅确定....

      11-27
    • 2016年贵州电力职业技术学院分类考试招生简

      2016年贵州电力职业技术学院分类考试招生简章 一、学校概况 贵州电力职业技术学院是具有普通高等学历教育招生资格的全日制公办学校。学校国标代码:13053,办学层次:高等职业教育,办学类型:普通高等教育。是全国首批成立的电力类高等职业技术院校,隶属中国南方电网贵州电网公司,是中国南方....

      11-27
    • 河南建筑职业学院2021招生简章

      重要通知 | 2021年河南省单招志愿填报指导一、院校名称:河南建筑职业技术学院二、招生计划:2400人三、招生专业:①土木工程系(1)建筑工程技术(2)装配式建筑工程技术(3)地下与隧道工程技术(4)土木工程检测技术(5)建筑钢结构工程技术(6)工程测量技术(7)国土空间规划与测绘(8)道路与桥梁工程技术(9)城市轨道....

      03-14
    • 北海职业学院2021年高等职业院校对口中等职

      为切实做好我院2021年对口中等职业学校毕业生自主招生工作,根据《自治区招生考试委员会办公室关于做好我区2021年高等职业院校单独考试招生和高等职业院校对口中等职业学校毕业生自主招生试点工作的通知》(桂招考委办〔2021〕1号)文件精神,结合学院实际,特制定我院2021年高等职业院校对....

      03-14
    • 遵义铁路学校中考录取分数线多少呢?

      遵义铁路学校中考录取分数线多少呢? 专业不同,学费不同,招生要求不同,所以学生在选择学校之前,要全面了解,遵义轻轨学校是一所铁路轻轨专业学校,是培养铁路、轻轨专业人才,毕业后是进入到铁路局工作,薪资待遇丰厚,我校专业设置....

      09-17
    • 2021年江西农业大学联合培养专升本招生简章

      江西农业大学是一所以农为优势、以生物技术为特色、多学科协调发展的有特色高水平大学,具有博士学位授予权,是我国首批具有学士学位、硕士学位授予权单位,办学历史和本科生教育、研究生教育历史均为江西高校之最。学校始终坚持以立德树人为根本,以强农兴农为己任,累计培养6名院士、14名....

      03-11
    • 2021年商丘工学院单独招生简章

      根据《中华人民共和国教育法》、《中华人民共和国高等教育法》及《教育部关于做好2021年普通高校招生工作的通知》(教学〔2021〕1号)等相关规定,为规范招生行为,提高生源质量,维护考生合法权益,保证学校普通本、专科招生工作顺利进行,结合学校实际情况,特制定本招生章程。第一章 学校名....

      03-14
    • 宁夏民族职业技术学院2014年自主招生简章

      宁夏民族职业技术学院2014年自主招生简章
      学院简介:
      宁夏民族职业技术学院是经自治区人民政府批准,教育部备案的公办全日制普通高等职业院校。学院坚持高职、中职、成人学历教育及培训和技能鉴定等多层次办学,具有颁发全日制职业技术大、中专层次学历证书和中、高级国家职业资格证书的....

      11-27
    • 2015年烟台汽车工程职业学院单独招生简章

      院系名称 专业名称 招生人数 就业方向 汽车制造
      工程系 汽车制造与装配技术 50 在上海通用东岳汽车有限公司、上海汽车变速器烟台有限公司、德尔福派克电气系统有限公司、德尔福柴油系统有限公司....

      11-27
    • 2021年襄阳职业技术学院湖北高职单招简章

      按照《湖北省教育厅关于做好2021年高职单独考试招生工作的通知》(鄂教职成函[2021]1号)要求,襄阳职业技术学院决定组织实施2021年高职单独招生工作。为确保学校招生工作的顺利进行,切实维护学校和考生的合法权益,维护好考试招生工作秩序,严格多样化人才选拔标准,根据教育部和湖北省普通高....

      03-11
    • 2021年天津工业职业学院春季考试招收高中毕

      第一章 总则 第一条 根据《中华人民共和国高等教育法》、《中华人民共和国高等教育法》和教育部、天津市相关规定,为了维护学院和考生的合法权益,依法招生,结合天津工业职业学院工作实际,制定本院 2021 年春季考试招收普通高中毕业生招生章程。 第二条 本章程是社会了解天津工业职业学....

      03-11
    • 浙江大学2016年自主招生简章

      浙江大学2016年自主招生简章2016年03月11日 18:08 来源:浙江大学根据《国务院关于深化考试招生制度改革的实施意见》、《教育部关于进一步完善和规范高校自主招生试点工作的意见》和《关于做好2016年自主招生简章修订工作的通知》文件精神,围绕学校人才选拔理念,我校2016年继续开展本....

      11-27
    • 江苏经贸职业技术学院对口单招2016年招生简

      学校始建于1952年,是一所具有60多年办学历程的全日制公办普通高校。学校坐落于风景秀丽的南京江宁大学城,占地1048亩。2005年获教育部高职高专人才培养工作水平评估“优秀”等级,2007年成为首批“江苏省示范性高职院校建设单位”,2008年被遴选为首批“江苏省....

      11-27
    • 江苏师范大学2014年江苏省外美术类招生简章

        江苏师范大学美术学院现有美术学(师范)、书法学、视觉传达设计、环境设计和绘画五个本科专业,美术学专业分设中国画、油画、美术教育三个专业方向,绘画专业分设中国画和油画两个专业方向,拥有美术学、设计学两个一级学科硕士授权点,另有艺术硕士、教育硕士两个专业硕士学位授权点。....

      11-27
    • 2021年中高职贯通五年一贯制招生简章

      一、学校简介广州体育职业技术学院的前身为创办于1973年的广州市体育运动学校和创办于1976年的广州市体工队,1996年更名为广州市伟伦体育运动学校。2004年3月,经国家教育部备案、广东省人民政府批准,升格为广州市政府举办的全国首家省会城市、全日制高等体育职业院校。学院毗邻广州市....

      03-22
    • 11-26
    • 2021年温州大学专升本招生简章

      温州大学是浙南闽北赣东地区唯一的综合性大学、“省市共建”浙江省重点高校,坐落于中国历史文化名城、素有“东南山水甲天下”之美誉的温州市。学校已有88年办学历史,国家最高科学技术奖获得者谷超豪院士曾任校长。学校现已形成本科教育、研究生教育、继续教育、留学生教育、国际合作....

      11-26
    • 贵州贵阳幼儿师范学校2023年春招招生简章

      贵州贵阳幼儿师范学校2023年春招招生简章 贵州幼儿师范学校2023年春招招生简章的相关内容,由于2023年各个学校的春招招生简章暂未发布,想要了解的同学可以参考去年的,希望能够帮助到同学们。   学校简介   贵州幼....

      10-13
    • 北京工业职业技术学院2021年高职单招招生简

      学校名称:北京工业职业技术学院 办学类型:全日制公办普通高校学校代码: 10853 办学层次:专科北京工业职业技术学院创建于1956年,隶属北京市教育委员会,是教育部批准独立设置的一所学科类别齐全、面向全国招生的普通高等职业学校,2019年成为北京市“特色高水平职业院校”建设单位,2019....

      03-22
    • 山东师范大学2016年武术与民族传统体育专业

      一、学校概况 学校名称:“山东师范大学”,学校代码:“10445”。 办学层次:“本科”,办学类型:“公办普通高等学校”。学校的上级主管部门是山东省教育厅。 办学地点:千佛山校区(山东省济南市文化东路88号)、长清湖校区(济南市长清区大学科技园....

      11-27
    • 昆山登云科技职业学院2016年单独招生简章

      昆山登云科技职业学院是经江苏省人民政府批准、教育部备案,由台湾企业集团投资兴建的一所全日制民办普通高校。作为省级示范性高职院校,根据教育部和江苏省教育厅积极推进高校招生录取制度改革的要求,于2016年面向江苏省应、往届普通高中毕业生开展国家示范性高职院校单独招生改革试....

      11-27
    • 2015年河北省普通高等学校体育教育、社会体

      2015年河北省普通高等学校招生体育教育、社会体育指导与管理等专业考试工作全省统一组织。根据教育部和省招生委员会有关规定,现将招生简章公布如下:
      一、报考条件
      符合2015年河北省普通高等学校招生报名条件、年龄不超过22周岁的考生。教练员、体育教师、优秀运动员(指省级以上优秀运....

      11-27
    • 2015年南开大学自主招生简章

      今年天津多所高校都开展了自主招生工作,更多高职院校尽在天津自主招生网,同学们可以从里面得到最新的天津自主招生的考试讯息,大家最关切的,比如各个学校的招生简介,各个学校的录取查询、分数线以及专业介绍,里面应有尽有。下面是南开大学2015年自主招生简章。

      根据《国家中长期教育....

      11-27
    • 吉林师范大学2014年在江西省艺术类专业考试

        吉林师范大学是吉林省重点大学。学校始建于1958年,经过50多年的建设与发展,奠定了在吉林省属师范院校的龙头地位,是吉林省高中骨干教师培养中心、高校师资培训中心和教师教育研究中心。学校占地面积近100万平方米,建筑面积64余万平方米,其中长春校区占地面积近8万平方米,建筑面积13....

      11-27
    • 2021年新疆科技职业技术学院单独招生简章

      第一章 总则 第一条 根据新疆维吾尔自治区教育考试院《关于做好自治区2021年普通高职(专科)单独招生工作的通知》文件精神。我院2021年继续开展单独招生工作,积极进行改革探索,完善分类单招考试和录取机制,遵循公平、公正、公开的原则,选拔适合自身培养模式并热爱高职教育的优质生源,进....

      03-22
    • 中国矿业大学农村单招(北京)2015年招生简章

      中国矿业大学(北京)是国家公办、教育部直属的全日制全国重点大学,是列入国家“211工程”、“优势学科创新平台”建设项目的高校之一,校址为北京市海淀区学院路丁11号。为贯彻落实《国家中长期教育改革和发展规划纲要(2010-2020)》、《中共中央关于全面深化改革若干....

      11-27
    • 清华大学2016年自主招生简章

      清华大学2016年自主招生简章2016年03月11日 10:31 来源:清华大学根据《国务院关于深化考试招生制度改革的实施意见》、《教育部关于进一步完善和规范高校自主招生试点工作的意见》的要求,我校将全面贯彻落实党的教育方针,围绕“综合评价、多元择优、因材施招、促进公平”的....

      11-27

    相关院校资讯

      无相关信息
快速择校报名登记

快速升学通道

职业学校 空中乘务 高铁动车 幼师学校 五年制大专 关闭